产品分类
product category
联系方式
Contact info
多源热泵冷水机组
1.产品命名

2.多源热泵型冷水机组
2-1.产品简介
多源热泵型冷水机组,与单独的水冷冷水或风冷冷水搭配热回收器的机组不同,这样的机组在非空调季节,不能开启制热,设备开置,有季节性停机的情况。多源热泵型冷水机组可以在水和空气中双向取得热量或冷量,可以同时或单独提供冷冻水、热水,可以一年四季不间断运行,设备不会被闲置,保障客户投资。

2-2.性能特点
机组的“心脏”选用进口的涡旋或螺杆式压缩机,与传统的往复式压缩机相比,具有高效、运转宁静、操作简单和寿命长等特点:
壳管式蒸发器和冷凝器是按国家压力容器标准GB150/GB151设计制造,在出厂前已经过质量监督局监检。壳管式蒸发器和冷凝器是采用高效螺纹换熟铜管制作,设计时充分考虑水置污垢系数,再配备进口名牌的膨胀阀、电磁阀、干燥筛检程式等制冷配件,整机性能优良;
多源热泵型冷水机组的空气侧换热器采用铜管穿铝片的翅片式盘管。无缝铜管是以机械胀接方式舆波纹形铝片连接,铜管以交错方式排列,使其具有高传热性能,低气流阻力和良好的抗腐蚀性,徙而保证盘管有高传熟热系数及较长的寿命。

涓旋厘缩机

螺杆压缩机
2-3.控制系统
采用微电脑控制器,运用PID逻辑控制,使温度控制精度更高;程序化的再循环,有效调节机组能量,保证更佳运行负荷,降低运行成本。
轻触按钮式操作、液晶背光,可选择中文或英文显示;加上菜单式界面显示,使操作更方便和直观。
控制系统功能:直接控制设定点及即时运行参数;综合监视当前工况;储存操作数据;反映报警故障。
系统显示信息: 预启动诊断检测;故障报警信息;历史故障记录;当前运行数据;参数设定值;相关信息。
可增加扩展功能:能实现多台机组之问的集中监控或几台机组的聊控或将机组接入CCMS系统等。客户可根据实际需要,在标准配置的基础上增加扩展功能,增加不同的通讯卡就可以实现不同的通讯功能,并与CCMSBAS等通讯。
可扩展的通讯协议:Fiel busLon works;ModbusRS485;BacnetIP:FTP;HTTP等

可编程控制器
2-4.保护装置
排气逆止阀: 保证压缩机的排气在停机时不会回流至压缩机;
缺逆相保护: 防止压缩机反向运转;;
油加热器: 在压缩机停止动作时加热油箱内的润滑油,避免起动时发生润滑油发泡;
过热保护: 当压缩机温度高出正堂值时,跳开压缩机;
排气温度过热保护:避免压缩机排气温度过高;
安全阀: 此阀装在冷凝器上,当排气压力或冷凝压力高于的预设值时,安全阀打开,排放一部分冷媒,以防止系统内不正常状况的出现;
高、低压开关: 采用专业压力感测器对系统进行高低压控制,控制精度高,系统更安全;
防冻开关: 防止蒸发器出水口的冷冻水冻结;
过热保护: 当外部电源的电流波动或电路中的电流超过设定值时,热继电器断开,令压缩机停止。
参数密码权限保护:确保机组运行参数的安全。
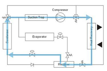
2-5.工作原理

单制冷模式
单制冷模式,此时不需要使用热水,把制冷系统的废热排放到室外空气中,相当于风冷冷水机组。适用于夏季需要空调冷凉水但不需要提供热水的时候。
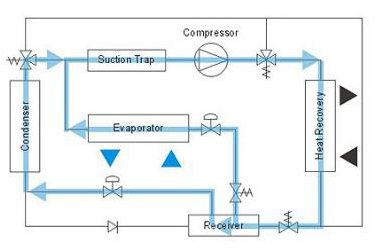
单制热模式
单制热模式,此时不需要使用空调冷冻水,机组徙室外空气吸收热量并把热量转移到水中,相当于空气源热泵机组。适用于冬季不需要空调冷冻水,但需要供暖或供热水的时候,得到的热水可以用于空调采暖、淋浴等其他用途。


高冷高热模式
高冷高热模式,此时机组可以同时提供空调冷冻水和热水相当于水冷冷水机组或水源热泵。适用于夏季既需要空调冷冻水,但又需要大量提供热水的时候。
高冷低热模式
高冷低热模式,此时机组可以同时提供空调冷冻水和热水机组的大部分热量排向室外空气,只有少部分热量用于水加热适用于夏季需要空调冷冻水,但只需要提供少量热水的时候。


低冷高热模式
低冷高热模式,此时机组可以同时提供空调冷冻水和热水楼组的大部分冷量排向室外空氮,全部热量用干水加热。用于春秋过度季节,少部分时间需要供冷和除湿,且热水用量较大的时候。
2-7.安装与维护
1、设备安装
1)为了避免机组的底架因受潮而被腐蚀,请在安装机组的地基上建一适当高度的混凝土平台和排水槽,并预埋好地脚螺栓安装后要能确保机组水准;
2)由于本机组采用的是涡旋缩机机或螺杆缩机,其特点是:噪音低、振动小、安装时只需在机组底架下上适当厚度(一般不小于20mm)的减振胶熟,安装后保证机组整体无偏斜;
3)须保证每台机组周围有足够的空间散热。
2、水管速接
1)机组与外部水管路系统运接时,请按照暖通空调及水暖管道标准正确施工;
2)冷冻水管路系统上须安装上冷冻泵、减振软接、闸阀、过滤器、水流开关、水压表、温度计、压差旁通阀和膨胀水箱等辅助设备,水流开关的接线请参照电控箱内的电路图;
3、电气配线
1)客户配置电线时请撰用截面稍大的电线,以不小于正常容量的20%的富余量为宜;另外,由于机组配有缺、逆相保护,接线时须注意接线的相位是否正确,错相或逆相都会导致机组不能正常运行;
2)机组的控制线路和保道装置均经过厂家的最严格测试客户在使用维护时,请不要随便改动或拆换;如果控制线路部分或保护装置有零配件受损坏请按照受损配的原来品牌和型号进行更换;
3)本机在出厂前均已经过测试,用户在接驳好水电系统之后就可以开机运行了;本厂提供现场开关调试服务,在无本厂技术人员指道的情况下,请用户不要自行开机进行调试;
4、日常维护
1)壳管式蒸器、冷凝器一般在使用一段时间之后,水侧铜管要求进行污垢清洗,清洗的时间间隔要视乎周围的环境和水质而定,清洗过程须使用专门的清洗工具,由专业技术人员进行操作;冲洗盘管时严禁用带腐蚀性的液体或高温液体、高温蒸汽冲洗。
2)在日常的机组维护中,操作人员请随时观察机组的运行状况,留意包括冷冻水、冷却水的循环情况,压力表、蒸发温度进出水温等各项参数,一旦发现有异常情况发生,请立即关停机组,等完全清除故障后才能重新开机;如果故障尚未清除就强行运行机组,必将会对机组造成损壤;
3)本公司对所有的高美牌机组提供十二个月的免费保用服务(人为错误操作或外在环境因素导致的损壤除外),并负贵永久维修,所有的国内外用户均可享受本公司快捷、即时、优质的售后服务。
相关案例:
相关文件: